
010-85576668-622
浏览次数: 时间:2024-04-28 22:02:23
中商情报网讯:汽车后市场是和汽车市场可以平分秋色的大市场,截至2023年底我国民用汽车保有量达到3.36亿辆,巨大的换新空间将释放万亿级市场规模潜力,为汽车后市场创造了可观的发展空间。
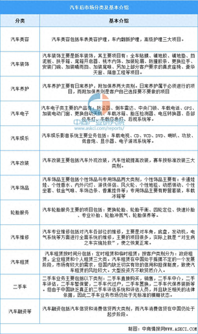
汽车后市场是指汽车销售以后,围绕汽车使用过程中的各种服务,它涵盖了消费者买车后所需要的一切服务。也就是说,汽车从售出到报废的过程中,围绕汽车售后使用环节中各种后继需要和服务而产生的一系列交易活动的总称。
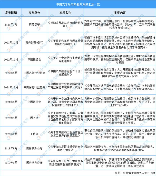
近年来,中国汽车后市场行业受到各级政府的高度重视和国家产业政策的重点支持。国家陆续出台了多项政策,鼓励汽车后市场行业发展与创新,《推动消费品以旧换新行动方案》《关于推动汽车后市场高质量发展的指导意见》《关于进一步规范汽车金融业务的通知》等产业政策为汽车后市场行业的发展提供了明确、广阔的市场前景,为企业提供了良好的生产经营环境。具体情况列示如下:
目前,我国汽车后市场发展整体较好,相关政策举措为其提供了有力支撑。中商产业研究院发布的《2024-2029年中国汽车后市场发展趋势与投资分析报告》显示,2023年中国汽车后市场行业市场规模5.4万亿元,2019-2023年中国汽车后市场行业市场规模复合年增长率9.2%。中商产业研究院分析师预测,2024年中国汽车后市场行业市场规模6.2万亿元。
目前,汽车后市场主要以汽车融资租赁、二手车为主,2023年汽车融资租赁市场规模占比35.2%,杏彩体育官网二手车市场规模占比24.1%。汽车维修及保养、汽车保险、汽车零部件销售市场占比较小,分别为16.7%、16.7%、7.4%。
汽车融资租赁是一个国内新兴的汽车消费领域,中商产业研究院发布的《2024-2029年中国汽车融资租赁行业投资分析及前景预测报告》显示,2023年中国汽车融资租赁行业市场规模1.9万亿元,2019-2023年中国汽车融资租赁行业市场规模复合年增长率12.2%。中商产业研究院分析师预测,2024年中国汽车融资租赁行业市场规模2.2万亿元。
随着“稳增长”方案的逐步落地,9月车市明显回升,新车置换继续带动二手车市场复苏。中商产业研究院发布的《2024-2029年中国二手车专题研究及发展前景预测评估报告》显示,2023年中国二手车行业市场规模1.3万亿元,2019-2023年中国二手车行业市场规模复合年增长率12.9%。中商产业研究院分析师预测,2024年中国二手车行业市场规模1.6万亿元。
汽车维修及保养服务指利用技术方法恢复车辆的正常功能或通过预防性维护延长车辆的使用寿命的流程。中商产业研究院发布的《2024-2029年中国汽车维修行业深度分析及行业发展前景预测报告》显示,2023年中国汽车维修及保养行业市场规模0.9万亿元,2019-2023年中国汽车维修及保养行业市场规模复合年增长率10.7%。中商产业研究院分析师预测,2024年中国汽车维修及保养行业市场规模1万亿元。
汽车保险简称车险,指对机动车辆因为自然灾害或意外事故所导致的人身伤亡、财产损失进行保障。中商产业研究院发布的《2024-2029年中国汽车保险业深度分析及发展趋势预测报告》显示,2023年中国汽车保险行业市场规模0.9万亿元,2019-2023年中国汽车保险行业市场规模复合年增长率3%。中商产业研究院分析师预测,2024年中国汽车保险行业市场规模0.9万亿元。
随着国内汽车零部件制造水平不断提升以及新能源汽车的发展,汽车零部件行业也得到了快速发展。中商产业研究院发布的《2024-2029年中国汽车零部件产业发展趋势及投资风险研究报告》显示,2023年中国汽车零部件销售行业市场规模0.4万亿元,2019-2023年中国汽车零部件销售行业市场规模复合年增长率7.5%。中商产业研究院分析师预测,2024年中国汽车零部件销售行业市场规模0.5万亿元。
近年来,中国汽车后市场投融资市场波动较大,2021年投融资事件最多,达89起,已披露的融资金额达398.79亿元。2024年1-3月投资事件达15起,已披露的融资金额达36.39亿元。
广东德联集团股份有限公司是一家以汽车精细化学品的生产和销售,汽车后市场服务为主要业务的公司。其产品为各类汽车精细化学品,主要分消耗类和非消耗类产品,消耗类产品为防冻液、制动液、动力转向油、自动变速箱油、发动机油、燃油添加剂等汽车运行中必需使用、且按一定时间或里程更换的精细化学品,非消耗类产品主要为胶粘剂、纤维增强胶片等胶类产品。
2023年实现营业收入56.94亿元,同比增长16.63%;实现归母净利润0.44亿元,同比增长7.32%。2023年主营产品包括汽车精细化学品、汽车销售与维修,分别占整体营收的72.38%、24.03%。
深圳市道通科技股份有限公司主要从事汽车智能诊断、检测分析系统及汽车电子零部件的研发、生产、销售和服务。道通科技现有主要产品为汽车智能诊断产品,包括汽车智能诊断电脑、商用车智能综合诊断电脑和其他汽车电子检测产品。
2023年实现营业收入32.51亿元,同比增长43.47%;实现归母净利润1.79亿元,同比增长75.49%。2023年主营产品包括汽车综合诊断产品杏彩体育官网、新能源充电桩、TPMS产品,分别占整体营收的39.57%、17.43%、16.38%。
常熟通润汽车零部件股份有限公司的主营业务是汽车维修保养设备、汽车配套零部件产品的研发、制造和销售。常润股份主要产品包括各类千斤顶、汽车举升机、引擎吊机、维修用压机、工具箱柜、动力电池拆装设备、轮保设备及工具、钣喷工具、汽车美容工具等维修保养设备和工具,以及汽车配套千斤顶、驻车制动器、拉索、备胎升降器、拖车钩、补胎液套装等汽车配套零部件;在整车配套市场(OEM市场)和汽车后市场(AM市场)的维修保养装备方面拥有全品类供应能力,并积极布局新能源汽车维修装备产品。
2023年前三季度实现营业收入21.44亿元,同比增长1.13%;实现归母净利润1.26亿元,同比下降1.56%。2022年主营产品包括商用千斤顶及工具、汽车配套零部件、外购辅助产品,分别占整体营收的43.03%、32.50%、12.78%。
旷达科技集团股份有限公司主营业务为光伏发电业务、饰件业务。公司主要产品为汽车内饰材料、电力。公司是中国汽车零部件内饰件行业的标杆型专业制造服务企业,全球领先的交通工具内饰材料专业制造服务企业。
2023年实现营业收入18.03亿元,同比增长1.07%;实现归母净利润1.91亿元,同比下降4.5%。2023年主营产品包括面料、合成革、座套,分别占整体营收的33.45%、25.81%、16.92%。
广州市金钟汽车零件股份有限公司的主营业务是专业从事汽车内外饰件设计、开发、生产和销售;金钟股份的主要产品是汽车轮毂装饰件(轮毂装饰盖,轮毂镶件),汽车标识装饰件(汽车字标、汽车标牌、方向盘标)和汽车车身装饰件(装饰条,车身装饰件总成、格栅等)。
2023年前三季度实现营业收入6.46亿元,同比增长25.19%;实现归母净利润0.62亿元,同比增长34.78%。2022年主营产品包括汽车轮毂装饰件、汽车标识装饰件、汽车车身装饰件,分别占整体营收的81.88%、13.19%、3.10%。
受到各方面政策支持,汽车后市场行业的创新应用将继续快速蓬勃发展。例如,商务部等9部门于2023年10月发布《关于推动汽车后市场高质量发展的指导意见》,指导意见要求,加快汽车后市场相关法规标准体系、质量认证体系建设,提高依法行政和标准化水平,明确了汽车后市场发展的总体目标和主要任务,系统部署推动汽车后市场高质量发展,提出7方面政策措施。这些政策及法规刺激汽车后市场的增长。
随着购买力增强及整体消费升级,预计中国乘用车保有量于2027年前将达到373.8百万辆。乘用车保有量增加导致车辆使用频率、总里程数及汽车磨损率提高。另一方面,中国乘用车平均车龄仍明显低于发达国家的水平,但预计于2027年将达到8.0年,导致每辆车的汽车服务平均开支增加。因此,中国汽车后市场的规模将于未来持续蓬勃发展。
IoT、PaaS、5G、V2X、高精测绘、自动驾驶及人工智能科技不仅通过增加针对不同应用场景的创新应用的丰富性来优化用户体验,亦加速智能网联汽车行业的发展。客户对汽车安全及智能能力的需求促进智能互动、智能驾驶及智能汽车后市场服务。汽车后市场服务如智能加油、智能维修及UBI等数字化解决市场信息不对称的问题并提供更加个性化的客户服务体验。
更多资料请参考中商产业研究院发布的《中国汽车后市场行业市场前景及投资机会研究报告》,同时中商产业研究院还提供产业大数据、产业情报、行业研究报告、行业、行业地位证明、可行性研究报告、产业规划、产业链招商图谱、产业招商指引、产业链招商考察&推介会、“十五五”规划等咨询服务。